EFM files
When i started with synth DIY in 2005 the synth DIY community looked very different than today. There have been only few places to buy PCBs for documented projects, at least to be found for a beginner like me. There was Oakley, which seemed to be expensive (which it wasn't, is is just high quality), PAIA (i didn't get it), Ken Stones CGS, and Tom Gambles EFM or ele4music. CGS looked very complicated, and back than there were not that much basic modules available. So ele4music seemed to be the way to go.
The funny thing wth the EFM stuff was that the schematic was almost the only thing you could depend on. PCBs and BOMs both often had errors. And then his circuits are simplified. So a lot of people started modifying them to achieve better results. Anyways, it was a great learning experience - due to the kind help of people like Yves Usson, Harry Bissel, and others...
I built several of Tom Gambles EFM 1900er series PCBs. He made a close out and sold his remaining stock in april 2007. There are a lot of these PCBs spread all around the world, many unbuild yet, i guess.
BAD NEWS: When these PCBs where actually released there was a forum at the EFM site. This forum is gone.
GOOD NEWS: Many thanks to Dave Kendall who filed many of the topics of the old EFM forum, and now i am glad to publish them. The topics discuss errors, tweaks and modifications... Also thanks to Tim Stinchcombe, who provided me with additional files to complete the list. And many thanks to CJ Miller for providing all the old pre 1900 files. Any helpful information is appreciated, so don't hesitate to contact me if you have some files available that you might want to share here.
I don't know what Tom Gamble does today. I hope he is still well.
Below you will find almost all files i got. I hope to find some more time to upload everything some day.
Pre 1900 Series
- vco7c.pdf - 293.38 KB
- vco5.pdf - 24.19 KB
- vco2b.pdf - 1,045.03 KB
- vco4b.pdf - 933.72 KB
- vco1d_sd.pdf - 220.72 KB
- vco1c_sd.pdf - 256.06 KB
- seq1a.pdf - 595.15 KB
- vcf6-9v.pdf - 176.30 KB
- lfo2.pdf - 445.53 KB
- S6VCO-SD.pdf - 31.49 KB
- moog-hp.pdf - 22.01 KB
- mini1cv.pdf - 131.06 KB
- lfo1a_sd.pdf - 430.17 KB
- adrum.pdf - 426.20 KB
- cem_sv3374.pdf - 18.91 KB
- adcflash.pdf - 620.99 KB
- 3046eg-s.pdf - 380.94 KB
- 770-sd.pdf - 501.99 KB
- 3046_vco.pdf - 36.36 KB
1900 Series (original files)
- wav1b.pdf - 107.31 KB
- vcradsr.pdf - 140.44 KB
- vco3d.pdf - 385.46 KB
- vco4e.pdf - 155.17 KB
- vco4d.pdf - 0.00 KB
- vcf12a.pdf - 112.84 KB
- vcf7b.pdf - 342.37 KB
- vcf8e.pdf - 112.50 KB
- vcf2f-b.pdf - 69.73 KB
- vcf6c.pdf - 48.66 KB
- vcf2e.pdf - 132.71 KB
- vcf1f.pdf - 253.23 KB
- rxcvpro.pdf - 978.94 KB
- vcf1e.pdf - 129.30 KB
- vca6b.pdf - 98.07 KB
- vca5b.pdf - 107.52 KB
- rxcv.pdf - 889.05 KB
- midigate.pdf - 501.38 KB
- rmp1b.pdf - 201.42 KB
- deg2a.pdf - 513.18 KB
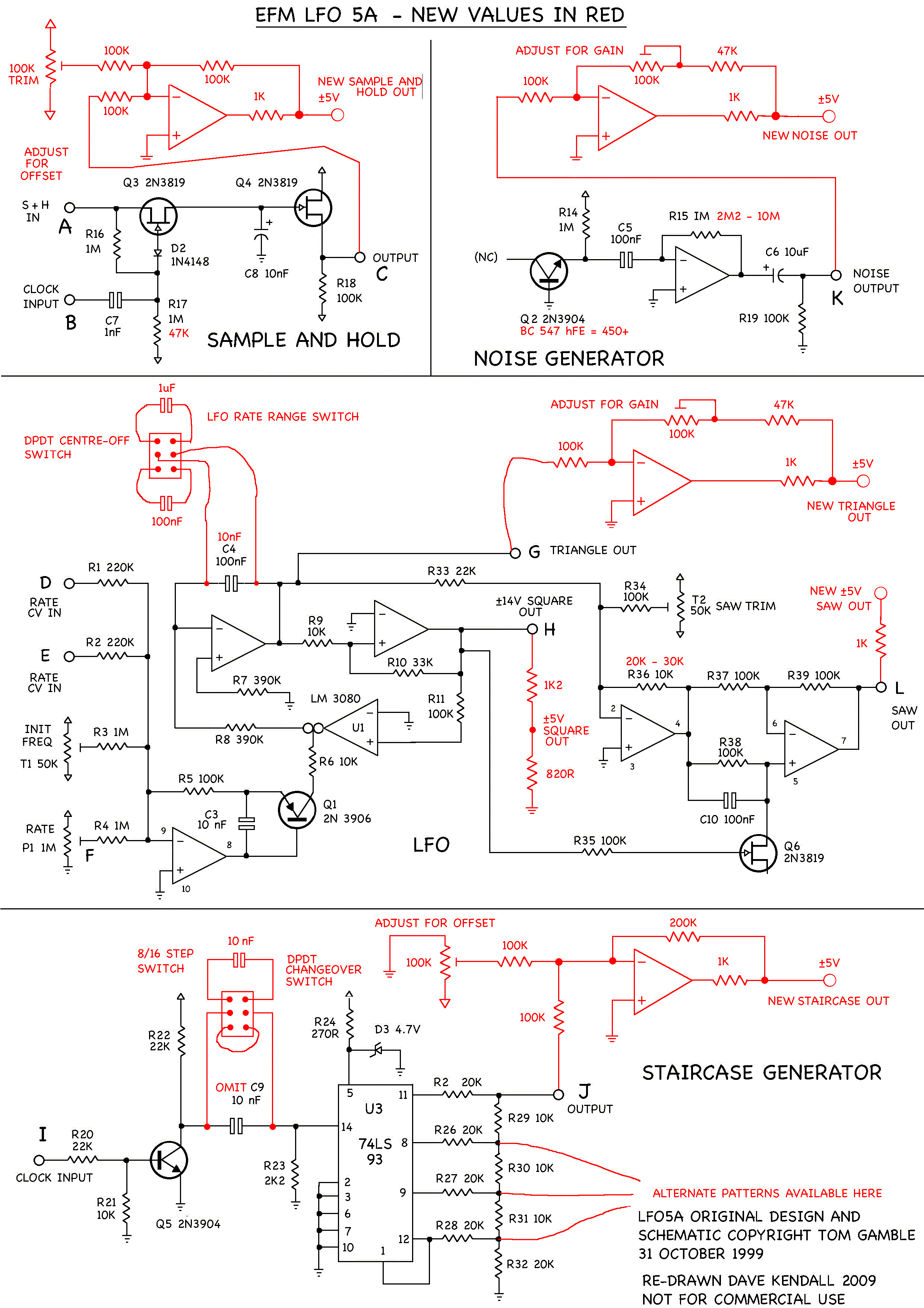
- lfo5a.pdf - 111.08 KB
- kbd2e.pdf - 429.16 KB
- eglfo1a.pdf - 86.21 KB
1900 Series (additional files)
- WAV_1B_forum.pdf - 86.19 KB
- vref_mods.pdf - 46.87 KB
- vc-radsr_ScottBmod.pdf - 19.33 KB
- VC-RADSR_forum.pdf - 104.16 KB
- VCO_4E_mods_jay.pdf - 50.63 KB
- VCO_4E_forum.pdf - 86.26 KB
- VCO_4D_forum.pdf - 118.42 KB
- VCO_3D_forum.pdf - 116.16 KB
- VCF_12A_forum.pdf - 99.88 KB
- VCF2Fsch_mods.jpg - 61.93 KB
- VCF8Esch_mods.gif - 30.60 KB
- VCF_8E_forum.pdf - 113.52 KB
- vcf_2e_with_Modifications.pdf - 304.36 KB
- VCF_7_forum.pdf - 93.42 KB
- VCF_6C_forum.pdf - 147.57 KB
- vcf_2f_buffer.pdf - 38.08 KB
- VCF_1E_forum.pdf - 121.38 KB
- RXCVpro_forum.pdf - 153.05 KB
- VCA_6B_forum.pdf - 99.52 KB
- VCA_5B_forum.pdf - 91.05 KB
- RMP_1B_forum.pdf - 109.52 KB
- RXCV_forum.pdf - 102.57 KB
- LFO_5A_forum.pdf - 139.45 KB
- lfo5a_v2.gif - 251.14 KB
- KBD_2E_forum.pdf - 92.56 KB
- DEG_2A_forum.pdf - 97.92 KB
- EG_LFO_forum.pdf - 94.73 KB
3500 Series
- 3541_VCO.pdf - 304.93 KB
- 3542_VCO.pdf - 329.63 KB
- 3531_VCA.pdf - 295.90 KB
- 3534_SH.pdf - 298.00 KB
- 3529_VCF9.pdf - 280.51 KB
- 3528_VCF2.pdf - 331.82 KB
- 3522_VCF2.pdf - 272.93 KB
- 3521_VCF1.pdf - 267.88 KB
- 3512_LFO.pdf - 271.89 KB
- 3510_VCADSR.pdf - 305.49 KB
- 3508_ADSR.pdf - 238.00 KB
- 3506_Lag.pdf - 219.00 KB
- 3505_MidiGate.pdf - 344.95 KB
- 3503_MidiPort.pdf - 250.56 KB
- 3504_RXPro.pdf - 375.62 KB
- 3501_PSU.pdf - 147.20 KB
4600 Series and Miscellaneous
- WildCat.pdf - 2,269.98 KB
- WildCat_forum.pdf - 466.78 KB
- WildCat_EG.pdf - 23.79 KB
- WildCat_VCF1.pdf - 18.46 KB
- TomCat_forum.pdf - 107.93 KB
- TomCat.pdf - 1,226.96 KB
- SingleBoardModular.pdf - 465.05 KB
- seq2a.pdf - 71.65 KB
- Pitch2VoltageConverter.pdf - 220.78 KB
- MadMousePro.pdf - 2,842.91 KB
- BassAceV2.pdf - 890.22 KB
- MadMouseMods.pdf - 54.64 KB
- efm-4600-doc_01.pdf - 2,034.53 KB
- BassAce_forum.pdf - 94.85 KB

